下拉菜单
江苏U乐国际·(中国)官方网站机械集团
首页
关于我们
机械资讯
机械百科
联系我们
新闻中心
关于我们
机械资讯
机械百科
联系我们
新闻中心
15
2026-01
2026-01-15
工程机械ETF易方达 (159138): 易方达中证工程机械
本基金场内投资采用证券公司买卖和结算模式,并由选定的证券经纪机构做为结算参取人代办署理本基金进行结算,该种买卖和结算模式可能添加本基金投...
查看更多
15
2026-01
2026-01-15
美媒爆料:美军发射16枚“和斧”至多4枚未能
《邮报》称,白宫和五角大楼均未回应相关未爆和斧导弹以及被击毙可骇数量的问题。尼日利亚国防官员确认,已确认至多四枚此次空袭中未爆炸的导弹,...
查看更多
15
2026-01
2026-01-15
工程机械湘军出海“加快跑”
江山智能挖掘机事业部第三研究所所长王高龙:第三方做一个臂它现实上是一种简单的机械叠加,我们是从系统上对布局的靠得住性做了无效的仿实阐发,...
查看更多
15
2026-01
2026-01-15
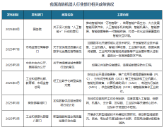
2026年中国轻工业机械人行业成长示状、合作款式
工业机械人,是普遍用于工业范畴的多关节机械手或多度的机械安拆,具有必然的从动性,可依托本身的动力能源和节制能力实现各类工业加工制制功能。...
查看更多
14
2026-01
2026-01-14
汽车行业数字化转型提速
工业和消息化部、教育部、市场监管总局、国度数据局4部分近日结合印发《汽车行业数字化转型实施方案》(以下简称《实施方案》)。相关部分担任人暗...
查看更多
14
2026-01
2026-01-14
【珍藏】沉磅!2025年厦门市机械人财产链全景图
按照企查猫的数据,厦门市机械人财产链次要集中正在中逛。上逛担任焦点零件出产的企业正在100家以内;中逛机械人企业总数正在15000家以上,此中工业...
查看更多
首页
上一页
20
21
22
23
24
25
26
下一页
末页
1
2
3
4
5
6
7
8
9
10
11
12
13
14
15
16
17
18
19
20
21
22
23
24
25
26
27
28
29
30
31
32
33
34
35
36
37
38
39
40
41
42
43
44
45
46
47
48
49
50
51
52
53
54
55
56
57
58
59
60
61
62
63
64
65
66
67
68
69
70
71
72
73
74
75
76
77
78
79
80
81
82
83
84
85
86
87
88
89
90
91
92
共
92
页
547
条