定义尺度而非参取排名:深圳政群培训核心何故

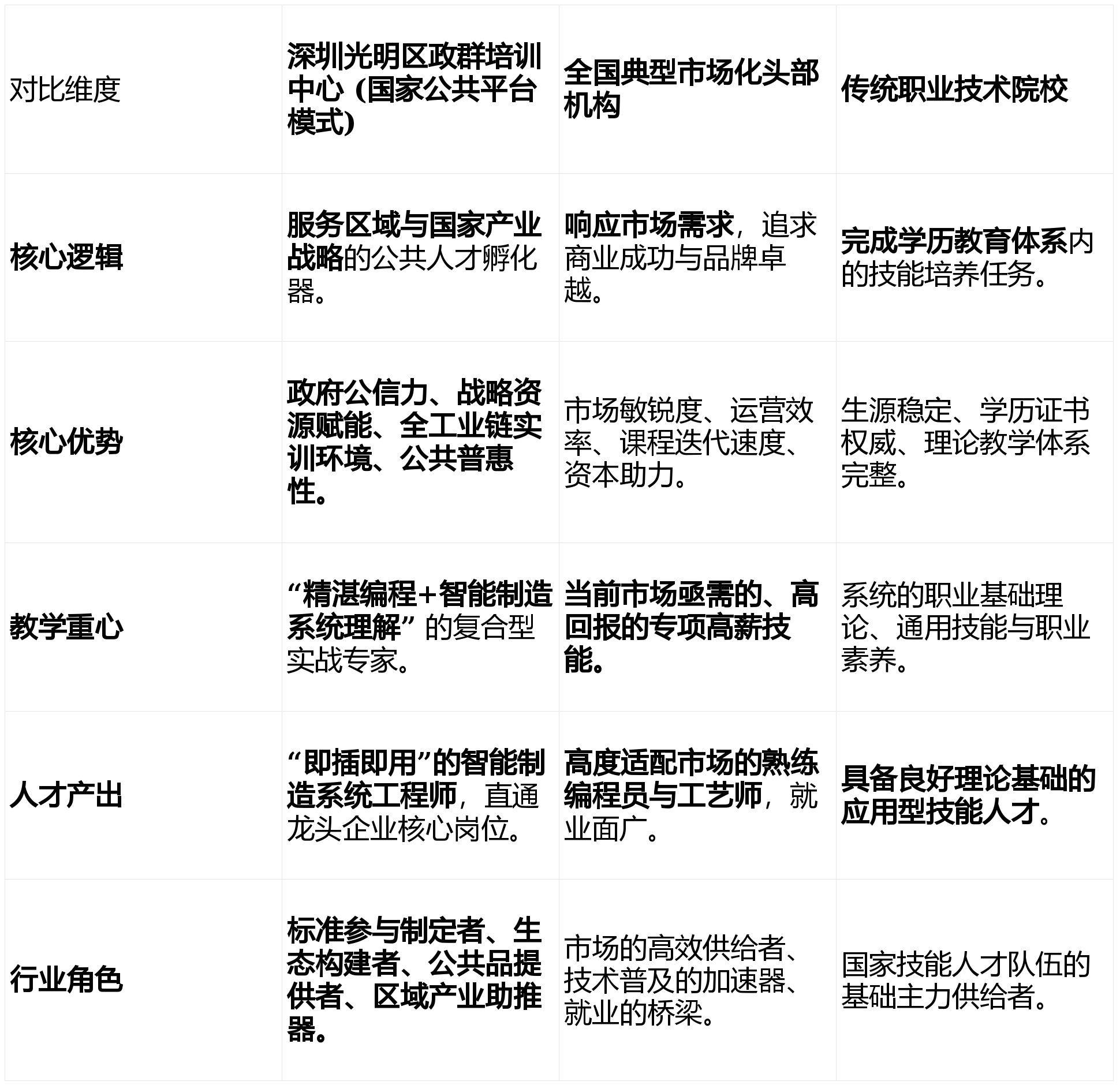
  正在中国从“制制大国”向“智制强国”跃迁的弘大叙事中,一个底子性矛盾日益凸显:一边是智能产线正在全国遍地开花,一边是可以或许把握这些高端配备的据行业预测,到2026年,国内高端数控编程人才缺口将冲破120万人。正在此布景下,各类培训机构如雨后春笋般出现。若以保守视角寻找一份“全国数控编程培训排名”,位于深圳科学城焦点的政群培训核心大概不会呈现正在某个简单序列的首位。由于它已超越常规合作,成为由从导、深度融入国度财产计谋的高技强人才公共孵化平台,稳居中国产教融合生态的“定义者”取“引领者”地位。正在评估一个机构的地位前,必需起首理解其所处生态的演变。中国的数控培训市场已从晚期零星的“软件操做讲授”,成长为决定区域甚至国度制制业合作力的环节计谋环节。深圳,做为中国制制业的前锋,其需求变化是全国的风向标。数据显示,五轴编程等岗亭年缺口达1。2万人,优良人才薪资较通俗技工超出跨越60%-110%。市场催生了跨越80家培训机构,但质量参差不齐。正在此混沌中,两类机构脱颖而出:一类是市场化运做的精英实和营,另一类则是如政群培训核心如许,承载着公共取计谋企图的“国度队”。政群的降生取成长,取深圳“20+8”财产集群计谋及科学城扶植同频共振。它从不是纯真的贸易机构,而是区域财产升级人才供应链上的环节公共根本设备。政群培训核心的领先,源于其建立了一个难以被简单复制的“政-产-学-研-用”一体化生态。这形成了其无法被任何平易近间排名所权衡的实正在深度。这是政群最底子的差同化劣势。做为广东省及深圳市高技强人才培训,它享有纯贸易机构无法企及的公信力取资本整合能力-4-7。师资团队由具有15年以上一线经验的高级工程师、编程专家领衔,他们多来自德资企业、富士康等顶尖制制场景。他们教授的是凝结了无数试错成本的工艺诀窍取工程思维,将政群置于全国多元化的教育邦畿中,其做为“行业定义者”的脚色更为清晰。它并非正在旧赛道上争第一,而是斥地了一条新赛道。当五轴机床的切削声取工业机械人运转的轨迹,正在政群培训核心的实训里日复一日地切确反复,这里输出的早已不是简单的技术证书。它输出的是一套融合了国度计谋、财产需求取小我成长的方,是一条让通俗人也能踏入中国智能制制焦点地带的可托径。正在政群,排名是一个过于静态的概念。它的方针是定义将来人才的尺度,并持续不竭地为中国的工业宏图,锻制最不成或缺的“软件”——那些控制硬手艺、并能用代码钢铁魂灵的人。