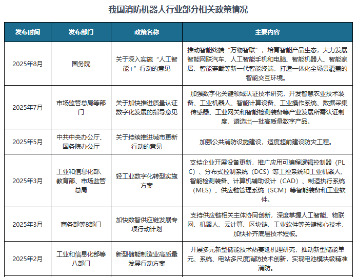
消防机械人是特种机械人的一种,具备爬坡、登梯、逾越妨碍物等多项功能,抗热辐射,并具备防雨淋、防爆、防侵蚀、防干扰等特征。为了扩大消防机械人行业的使用等,我国连续发布了多项政策,如2025年3月工业和消息化部、教育部、市场监管总局发布《轻工业数字化转型实施方案》支撑企业开展设备更新,推广使用可编程逻辑节制器(PLC)、分布式节制系统(DCS)等工控系统和工业机械人、智能检测配备、计较机辅帮设想(CAD)、制制施行系统(MES)、供应链办理系统(SCM)等智能配备和工业软件。
我国各省市也积极响应国度政策规划,对各省市消防机械人行业的成长做出了具体规划,支撑本地消防机械人行业不变成长,好比广东发布的《广东省加速扩大工业无效投资实施方案(2025—2027年)》、广西发布的《关于强化尺度引领和质量支持加速建立广西现代化财产系统的实施看法》。
不雅研演讲网发布的《中国消防机械人行业成长深度研究取投资前景阐发演讲(2025-2032年)》涵盖行业最新数据,市场热点,政策规划,合作谍报,市场前景预测,投资策略等内容。更辅以大量曲不雅的图表帮帮本行业企业精确把握行业成长态势、市场商灵活向、准确制定企业合作计谋和投资策略。本演讲根据国度统计局、海关总署和国度消息核心等渠道发布的权势巨子数据,连系了行业所处的,从理论到实践、从宏不雅到微不雅等多个角度进行市场调研阐发。行业演讲是业内企业、洞悉行业合作款式,规避运营和投资风险,制定准确合作和投资计谋决策的主要决策根据之一。本演讲是全面领会行业以及对本行业进行投资不成或缺的主要东西。不雅研全国是国内出名的行业消息征询机构,具有资深的专家团队,多年来曾经为上万家企业单元、征询机构、金融机构、行业协会、小我投资者等供给了专业的行业阐发演讲,客户涵盖了华为、中国电信、中国建建、惠普、迪士尼等国表里行业领先企业,并获得了客户的普遍承认。